buhtapelikanoff.ru

股票 損益 兩 平價 意思 (99) 사진

帮助- 果仁

日入上万,Jack 年入百万?-腾讯云开发者社区-腾讯云

必须知道的概念- 证券学习文档

Notion進階教學】用關聯式資料庫製作歷年股票損益表, 讓你了解自己適不適合玩股票! - 咖尼馬管家的筆記

圖解+Excel最強財務精算: 從投資理論到實務實戰交易決策金鑰自己掌握| 誠品線上

华泰证券:政策组合拳为储能需求侧打开新模式空间

工程師吃泡麵ep4 之吃到損益為正股票損益-176790 與上週相比+44542 食材:滿漢大餐+豆漿+湖口老葉冷滷的滷蛋白

有研金属复合材料(北京)股份公司首次公开发行股票并在科创板上市招股说明书(申报稿)

东方证券策略研究视角的财务选股系列报告(之三):Roe再思考,找出便宜景气的好股票| PDF

盘口指标- 证券学习文档

1777 生泰- 淨值比河流圖|CMoney 股市爆料同學會

赌徒恒大-腾讯新闻

逢跌必買😍 00981a今日盤中再加一張😆 00980a是我家小鬼頭的😆 每次遊戲課金都要存進相同金額的股票😆 Roblox  到底有什麼好玩的? 12月不要再跌了好不好🥺 這個月快沒錢買了啦🥺

强监管、防风险、促高质量发展——新国九条及十六项举措对首发上市与退市监管的影响

【Notion進階教學】用關聯式資料庫製作歷年股票損益表, 讓你了解自己適不適合玩股票! - 咖尼馬管家的筆記

A大(kewei)個人研究觀察記錄篇(鴻海投資篇) : 9月27日!在瘋狂價時買到景氣循環股下場悲慘!

2026年值得关注的日本股票3大主题&40支个股】2025年大热的Metaplanet和三菱重工股价将何去何从? - moomoo 社区

知識蒸餾所– 價值投資| 公司估值| 行業分析

買金融股不能只看EPS (每股盈餘) ,還要看「其他綜合損益」

新闻中心-九方智投控股

浙江美硕电气科技股份有限公司1-1 发行人及保荐机构关于发行人首次公开发行股票 并在创业板上市申请文件审核问询函的回复(2022年半年报财务数据更新版)-慧博投研资讯

APP推薦分享]股市投資不可缺少的看盤APP~籌碼K線|股市高手都在使用的籌碼分析|讓你跟著主力一起投資別再孤獨當散戶–

寶可孟的理財記事本- 寶可孟的理財記事本added a new photo.

財報是什麼?怎麼看?如何掌握美股財報?一文帶你讀懂美股財報!

总销量破10万台,九方AI股票机助力2.4亿股民告别“三差” 困局!_九方智投

工程師吃泡麵ep4 之吃到損益為正股票損益-176790 與上週相比+44542 食材:滿漢大餐+豆漿+湖口老葉冷滷的滷蛋白

華榮期貨、燿華期貨、建準期貨、小型致茂股票期貨新商品一次看懂- 康和期貨李思儀大台小台選擇權手續費給你業務員權限低價

股市真规则(第二版) | PDF

股票入门基础知识(知乎完整版) - 知乎

📊 資產再平衡紀錄|2026/01/02 今天不是在「預測市場」, 而是在把風險拉回到我能長期執行的位置。 目前配置邏輯很單純: • 🇹🇼  0050:核心成長引擎,負責長期複利•

什麼是本益比?多少合理?如何使用本益比買對股票?

2026年值得关注的日本股票3大主题&40支个股】2025年大热的Metaplanet和三菱重工股价将何去何从? - moomoo 社区

穿透财报:读懂财报中的逻辑与陷阱(新准则解读版) (邹佩轩) | PDF

一次弄懂】為什麼動態平衡策略可以達到低風險高獲利? - 楚狂人的投資筆記

歌尔股份董秘再增持,十天内两度出手

帳戶損益數字的迷思與影響

Untitled

CFA2级:拓展:股票的相对估值法- 知乎

工程師吃泡麵ep4 之吃到損益為正股票損益-176790 與上週相比+44542 食材:滿漢大餐+豆漿+湖口老葉冷滷的滷蛋白

反思九发股份破产重整案——制度探索过程中的监管协调

1.2 股朹權益變動表

期權(選擇權)是什麽?認識期權交易| IG官網

2026年美股行事曆一整年需要特別注意的日子都在這邊! 📌休市日慶祝新年1/1 (四) 馬丁·路德·金紀念日1/19 (一) 總統日2/16 (一)  耶穌受難日4/3 (

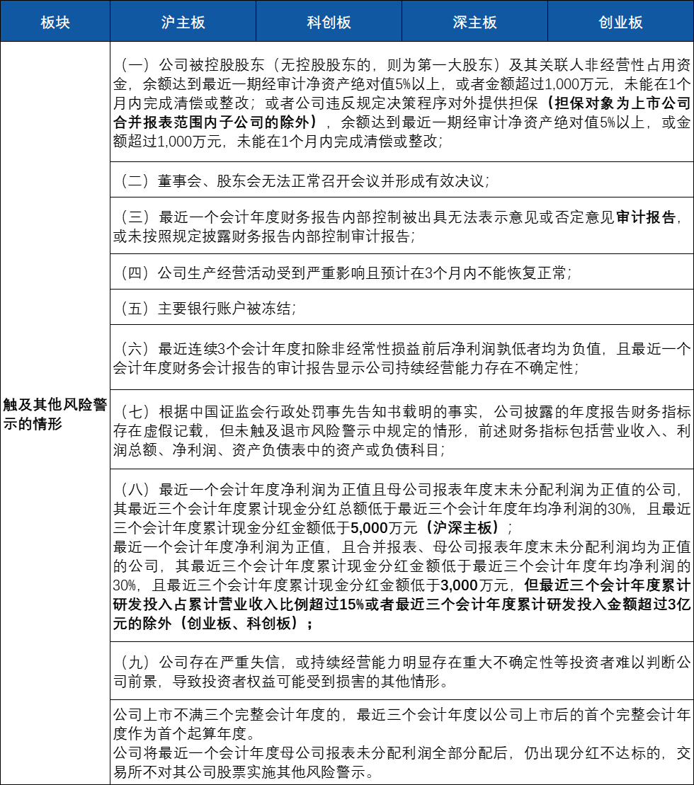
上市公司其他风险警示注意事项梳理-崇立研究-广东崇立律师事务所

CFA 深度】Covered Straddle:雙重收租還是雙倍毀滅?揭開「高收益」背後的槓桿陷阱

股票損益怎麼看?1次學會看懂賺賠股票損益懶人包!

買金融股不能只看EPS (每股盈餘) ,還要看「其他綜合損益」

上市公司其他风险警示注意事项梳理-崇立研究-广东崇立律师事务所

广东欧莱高新材料股份有限公司Omat Advanced Materials (Guangdong) Co.,Ltd. 首次公开发行股票并在科创

帮助- 果仁

如何将巴菲特的选股理念运用到个人工作生活? | CEIBS

台中男名下股票被賣光光!一查竟是稅務局出手了| 金融脈動| 金融| 經濟日報

00929復華台灣科技優息|首檔月配息的股票型ETF | 要不要來點稀飯套餐

00929復華台灣科技優息|首檔月配息的股票型ETF | 要不要來點稀飯套餐

資產配置中,你想買的好股,該怎麼建立投資比重以及如何調整倉位,手把手教你怎麼計算,如何應用的步驟

強者恆強留意創新高股票後勢- 今周刊

4大財務報表彼此的關係為何?

CPA学习计划建议书财管| PDF

嘉源研究| 全面注册制政策解读(四):创业板政策主要变化及解读| 嘉源律师事务所Jia Yuan Law Offices

00929復華台灣科技優息|首檔月配息的股票型ETF | 要不要來點稀飯套餐

CFA2级:拓展:股票的相对估值法- 知乎

看圖說股市】成交量怎麼看?價量背離是反轉訊號?價漲量縮、無量下跌代表什麼?一文看懂9種量價關係

突发!140亿光伏设备牛股预计2025年经营业绩亏损停牌核查完成股票复牌|盘后公告集锦

基于DolphinDB 的Brinson 绩效归因模型实践

東尼Stock台股動態平衡社團| 投資教學社團| 玩股網

企业上市六大涉税风险点解析与税务合规建议-合规网

#請益數學大師請進損益兩平價計算- 股票板| Dcard

新手該知道的2種股票獲利分類_股票當沖篇– 學吧LearningPa

一次弄懂】為什麼動態平衡策略可以達到低風險高獲利? - 楚狂人| 投資網誌| 玩股網

暴跌4.4万亿!腾讯跌回5年前,发生了什么?企业护城河却在变宽_ 证券时报网

股票照妖鏡

股票損益怎麼看?1次學會看懂賺賠股票損益懶人包!

中國銀行股份有限公司BANK OF CHINA LIMITED

财务报表分析与股票估值(第2版)(源自上海国家会计学院内部培训讲义,估值方法经过市场检验并获得超额投资收益) (郭永清) | PDF

赌徒恒大-腾讯新闻

权证试算全攻略:精准掌握损益、价格与杠杆的获利秘密! | Cashback Island

日股創34年新高!一文看懂日經225指數的投資機會!成分股有哪些?如何投資?

中伦律师事务所官方网站

為什麼您應該要投資? 從零開始帶你認識股票輕鬆上手

一次弄懂】為什麼動態平衡策略可以達到低風險高獲利? - 楚狂人的投資筆記

財報是什麼?怎麼看?如何掌握美股財報?一文帶你讀懂美股財報!

爸爸以前常說: 「我有台積電啦~」 結果他走後我們才發現, 他說的那張股票是在夢裡有的🥹 所以在今年我決定幫他實現夢想

傳產算總帳時間到?台塑、裕隆快破底謝金河見「這一檔」股價嚇一跳| 李瑋萱| 新聞- 風傳媒

2026年中信金期貨手續費、保證金、損益教學、結算日總整理大公開- 康和期貨李思儀大台小台選擇權手續費給你業務員權限低價

達方、位速、宣德、光罩、力山【空】 (第43頁) - Mobile01

財報看門道】你會算本益比嗎?聯電為何是存股族心頭好?從本益比看你股票有沒有買貴!

什麼是本益比?多少合理?如何使用本益比買對股票?

3491 昇達科- 那指期目前小漲|CMoney 股市爆料同學會

晓赢社区

四大解读非经常性损益- 财务机器人

A股首只?!又一退市类别临近,这家公司公告:市值已低于3亿元

買金融股不能只看EPS (每股盈餘) ,還要看「其他綜合損益」

剛出社會存到的第一個十萬,All in股票市場賠光... 該認賠還是等?👉https://dcard.link/ORP63A(#單編)  --------------------------------------------- 追蹤Dcard 出社會,一起暢聊畢業後的各種事

請益數學大師請進損益兩平價計算- 股票板| Dcard

有人知道損益怎麼算嗎?

遠離低認知的人,人生可以少走很多彎路」  去年川普上任後,關稅重拳各國,開始瀰漫唱衰台灣聲音,尤其不斷說「台積電」要變成「美積電」台灣要被掏空完蛋之類的話。  這些唱衰的人,要不是看了假資訊恐慌,就是對科技產業、政治完全沒鑑別度,可能是壞?也可能是蠢?也可能 ...

溢价发行股票的会计分录_夸克文档

定期定額重要嗎」 .  大部分的投資人都會認為,只要買進長期持有就會獲利,前面的文章也解釋過,這需要看你買進與賣出時間的相對價位關係,很有可能抱了20年還是虧損的結果。而最簡單的解法就是持續的買進,讓買進成本分布在股價高與低的時候。  . 我們看看圖一,這張圖是台 ...

20 февраль 0 0
2023 copyright text.