buhtapelikanoff.ru

彼得 蒂 尔 投资 的 公司 (99) 사진

《逆势者:彼得·蒂尔传》彼得·蒂尔和马斯克之间的故事

Anduril Industries完成25亿美元G轮融资,估值高达305亿美元

好奇心周刊第20期: 从四个方面了解Palantir | 胡涂说

硅谷投资教父“彼得·蒂尔的书单说明了一个道理:投资的最高境界是艺术_搜狐网

彼得·蒂爾推薦的21本書: Peter Thiel 是科技企業家、創投家、慈善家,也是前PayPal 執行長。他共同創辦了PayPal、數據分析公司Palantir  Technologies、創始人基金和

硅谷Silicon Valley 创投界传奇人物彼得·蒂尔Peter Thiel 不拘一格、拒绝从众、具备充分战略眼光的实践者– VC News

《逆势者》彼得·蒂尔传

加密货币迎来新风!持有2.4万枚比特币的Bullish即将上市!美国著名投资人彼得·蒂尔也提供支持,这会是下周最大的投资... - moomoo 社区

保守派投资人彼得·蒂尔称,比特币是中国的金融武器– 加美财经

资助“延寿梦”的亿万富豪们- WSJ

硅谷Silicon Valley 创投界传奇人物彼得·蒂尔Peter Thiel 不拘一格、拒绝从众、具备充分战略眼光的实践者– VC News

由彼得·蒂尔支持的Plasma获得2000万美元用于在比特币上开发零费用稳定币网络| Yellow.com

彼得·蒂尔转向苹果:投资策略重大转变为何引发市场热议?

title 1億美元撤退訊號!矽谷教父蒂爾清倉英偉達AI升勢見頂號角已響?【 @businessfocus.io 】【#BF社會熱話】 矽谷著名風險投資 家、「PayPal黑幫」核心成員彼得·蒂爾(Peter Thiel)近期作出重大投資調整,其旗下的蒂爾宏觀基金(Thiel Macro  Fund)最新向美國證券交易 ...

彼得·蒂尔亲自「攒局」Erebor,要做硅谷银行的「替代者」 - BlockBeats

财经侠丨彼得·蒂尔:竞争是留给失败者的- 知乎

彼得·蒂尔:为什么会选择川普?(附视频)- 大数跨境

彼得·蒂尔的8条关键商业思考-虎嗅网

Palantir:手握定制人工智能软件的船票_老虎社区_美港股上老虎- 老虎社区

title 1億美元撤退訊號!矽谷教父蒂爾清倉英偉達AI升勢見頂號角已響?【 @businessfocus.io 】【#BF社會熱話】 矽谷著名風險投資 家、「PayPal黑幫」核心成員彼得·蒂爾(Peter Thiel)近期作出重大投資調整,其旗下的蒂爾宏觀基金(Thiel Macro  Fund)最新向美國證券交易 ...

♤在2017年,李嘉诚拿出2500万美金投资nmn领域♤2017年, Paypal始人彼得.蒂尔和亚马逊CEO贝索斯同投资了一家研究延缓衰老的生物科技 公司

硅谷创投教父彼得·蒂尔:投资的关键在于别去竞争丨视频书摘

硅谷天使投资人彼得·蒂尔开宗教讲座:敌基督、圣经预言和AI末日- WSJ

币圈再迎重磅IPO!彼得·蒂尔支持的交易&传媒巨头Bullish申请上市

垄断者的棋局:彼得·蒂尔的从0到1投资 圣经别再纠结“做得更好”,要想穿越周期,必须找到“不可替代”的资产——技术、数据、时间窗口,抓准一个就能赢!-抖音精选

继软银清仓之后,硅谷风投教父彼得蒂尔也清仓了英伟达,左达右饼都不香了吗?美国正在进行一场豪赌,甚至于不惜押上整个美国的国运,只为了一个赛道那就是AI  | 加密贝姐

硅谷Silicon Valley 创投界传奇人物彼得·蒂尔Peter Thiel 不拘一格、拒绝从众、具备充分战略眼光的实践者– VC News

硅谷向右转:彼得·蒂尔、A16Z以及加密货币的政治野望- BlockBeats

彼得·蒂爾:矽谷哲學家與風險投資家

PayPal 创始人彼得·蒂尔表示,成功的企业家都是追求垄断的,而竞争永远是失败者的游戏。人们总是误认为失败者是竞争得还...

投资巨擘的权力游戏:彼得·蒂尔的硅谷与华盛顿之路|对冲基金|金融业|前海开源人工智能主题混合|微博投资热榜|Facebook_手机新浪网

彼得·蒂尔清仓英伟达并大幅减持特斯拉,同时增持微软与苹果-每日资讯奋斗在韩国韩国留学生华人论坛奋韩网- 奋斗在韩国

加密货币迎来新风!持有2.4万枚比特币的Bullish即将上市!美国著名投资人彼得·蒂尔也提供支持,这会是下周最大的投资... - moomoo 社区

硅谷Silicon Valley 创投界传奇人物彼得·蒂尔Peter Thiel 不拘一格、拒绝从众、具备充分战略眼光的实践者– VC News

无可匹敌:门徒(第二部分) - 知乎

title 1億美元撤退訊號!矽谷教父蒂爾清倉英偉達AI升勢見頂號角已響?【 @businessfocus.io 】【#BF社會熱話】 矽谷著名風險投資 家、「PayPal黑幫」核心成員彼得·蒂爾(Peter Thiel)近期作出重大投資調整,其旗下的蒂爾宏觀基金(Thiel Macro  Fund)最新向美國證券交易 ...

硅谷最火初创公司背后的“Palantir黑手党” - WSJ

AI泡沫论再起! 硅谷风投教父彼得·蒂尔清仓英伟达,拥抱“安全避风港”苹果

AI 初创公司获得亿万富翁彼得·蒂尔的创始人基金支持,筹集了5亿美元- Bitcoin News

尽管BitMine今年迄今已暴跌82%,但韩国交易员仍净流入彼得·蒂尔支持的BitMine 14亿美元——Cryptopolitan

秦鹏:美大选获胜者背后传奇投资人蒂尔* 阿波罗新闻网

彼得・提爾:從矽谷到白宮,創投天王野心勃勃的權力擴張之路» 日月文化出版集團

币圈再迎重磅IPO!彼得·蒂尔支持的交易&传媒巨头Bullish申请上市

Peter Thiel:从PayPal“教父”到加密行业幕后大玩家| PANews

从0到1 - 开启商业与未来的秘密-彼得·蒂尔& 布莱克·马斯特斯| PDF

彼得·蒂尔将从SpaceX IPO 中获利420 亿美元,SpaceX 的估值将达到1.5 万亿美元。这真是弥补了他之前过早退出Facebook  的错误。这次或许他永远不会卖掉

彼得·蒂尔传-改变世界的逆行者》-读书札记40条- 知乎

尽管彼得·蒂尔(Peter Thiel)发出卖出呼吁,但黄仁勋仍为英伟达投资者带来了“五万亿”的惊喜- 優利貸

硅谷向右转:彼得·蒂尔、A16Z以及加密货币的政治野望- BlockBeats

硅谷Silicon Valley 创投界传奇人物彼得·蒂尔Peter Thiel 不拘一格、拒绝从众、具备充分战略眼光的实践者– VC News

播客精华稿] 3000倍回报背后的秘密:彼得·蒂尔的投资帝国与反直觉哲学#154

硅谷向右转:彼得·蒂尔、A16Z以及加密货币的政治野望- BlockBeats

加密美国的换庄时刻:历史转折中的彼得·蒂尔

听书】彼得·蒂尔的创业法则:如何创造市场垄断优势?硅谷创新思维详解- YouTube

title 1億美元撤退訊號!矽谷教父蒂爾清倉英偉達AI升勢見頂號角已響?【 @businessfocus.io 】【#BF社會熱話】 矽谷著名風險投資 家、「PayPal黑幫」核心成員彼得·蒂爾(Peter Thiel)近期作出重大投資調整,其旗下的蒂爾宏觀基金(Thiel Macro  Fund)最新向美國證券交易 ...

推川普马斯克万斯登上巅峰!神秘幕后推手精心布局美国未来* 阿波罗新闻网

Anduril Industries完成25亿美元G轮融资,估值高达305亿美元

Peter Thiel传| 刹那间

这些重量级投资人中,包括40岁的OpenAI首席执行员阿尔特曼、57岁的Palantir公司老板彼得蒂尔等。 新闻链接:  https://www.sinchew.com.my/?p=6847124 最热新闻,关注《星洲日报》WhatsApp频道:  https://bit.ly/SinchewWhatsapp #星洲日报#

Peter Thiel豪押12亿美元Palantir,他到底知道什么?

播客精华稿] 3000倍回报背后的秘密:彼得·蒂尔的投资帝国与反直觉哲学#154

彼得蒂尔逆向思考投资传记硅谷创投教父财经书从0到1作者著作

E68. 3000倍回报背后的秘密:彼得·蒂尔的投资帝国与反直觉哲学#podcast #stocks #investing |  Day1Global生而全球by Ruby & Star | Podwise

关于个人成长《从0到1》,每个人都应该认真看完。 - 知乎

加密美国的换庄时刻:历史转折中的彼得·蒂尔-腾讯新闻

国会山、硅谷、AI军工、彼得·蒂尔与TikTok

彼得·蒂爾推薦的21本書: Peter Thiel 是科技企業家、創投家、慈善家,也是前PayPal 執行長。他共同創辦了PayPal、數據分析公司Palantir  Technologies、創始人基金和

硅谷向右转:彼得·蒂尔、A16Z以及加密货币的政治野望- BlockBeats

矽谷風投教父蒂爾旗下基金清倉Nvidia 涉資1億美元

彼得·蒂尔- 维基百科,自由的百科全书

彼得·蒂尔带领投资者群涌入以太坊_加密货币_全球资讯- 币海NEWS

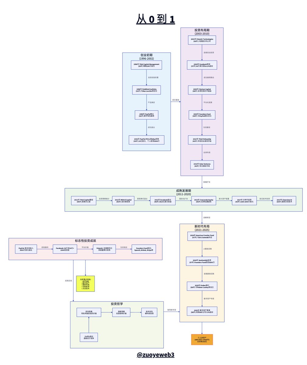
从0 到1,彼得·蒂尔在投资领域的布局👇: 1. 彼得·蒂尔投资分为互联网(AI、消费级、金融科技)、加密货币(比特币、CeFi、DeFi  和DAT)其他(硬科技、生命科技、量化、非美国地区) 2. 互联网是彼得·蒂尔发家领域,虽然他说硅谷是伪创新,但是不耽误接着投, 1998 年第一  ...

彼得·蒂尔可能已经悄悄地和Y Combinator “分手”了| 爱范儿

zero to one:创业秘籍并不存在,因为任何创新都是新颖独特的,任何权威都不可能具体规定如何创新- ytkah - 博客园

彼得・提爾》:賈伯斯曾告訴畢業生要跟隨自己的心意,提爾如此反駁:「不要忠於自己」 - TNL The News Lens 關鍵評論網

title 1億美元撤退訊號!矽谷教父蒂爾清倉英偉達AI升勢見頂號角已響?【 @businessfocus.io 】【#BF社會熱話】 矽谷著名風險投資 家、「PayPal黑幫」核心成員彼得·蒂爾(Peter Thiel)近期作出重大投資調整,其旗下的蒂爾宏觀基金(Thiel Macro  Fund)最新向美國證券交易 ...

彼得·蒂尔(Peter Thiel)聊投资理念、失败案例,以及中国何时该把自己当成发达国家-品玩

马斯克为什么会支持特朗普?听听《从0到1》的创立者,硅谷大佬彼得·蒂尔 怎么说

彼得·蒂尔抛售53.7万股英伟达股票,并减持特斯拉股份,但未作任何解释——Cryptopolitan

加密美国的换庄时刻:历史转折中的彼得·蒂尔_MarsBit

逆势者:彼得·蒂尔传从0到1作者、硅谷创投教父逆向思考框架和投资逻辑马克斯·查夫金著【包邮】 揭示硅谷创投教父的投资价值观

播客精华稿] 3000倍回报背后的秘密:彼得·蒂尔的投资帝国与反直觉哲学#154

播客精华稿] 3000倍回报背后的秘密:彼得·蒂尔的投资帝国与反直觉哲学#154

市场大事件】彼得·蒂尔(Peter Thiel)的投资帝国和投资哲学- 知乎

为什么彼得·蒂尔(Peter Thiel)不投资前Google员工离职创业的公司?-品玩

从0到1:开启商业与未来的秘密_百科TA说

一场震动全美的婚礼,硅谷第一投资人的“新娘”_财经头条

硅谷投資大佬竟是FBI線人- 國際- 今日大公

硅谷向右转:彼得·蒂尔、A16Z以及加密货币的政治野望- BlockBeats

硅谷天使投资人彼得·蒂尔开宗教讲座:敌基督、圣经预言和AI末日- WSJ

市场大事件】彼得·蒂尔(Peter Thiel)的投资帝国和投资哲学- 知乎

硅谷创投教父彼得·蒂尔:投资的关键在于别去竞争丨视频书摘

首本深入解析矽谷創投天王的著作《彼得.提爾: 從矽谷到白宮, 創投天王野心勃勃的權力擴張之路》

彼得·蒂尔带领投资者群涌入以太坊_加密货币_全球资讯- 币海NEWS

彼得·蒂尔在人工智能炒作高峰时抛售英伟达:投资者应该知道什么

硅谷向右转:彼得·蒂尔、A16Z以及加密货币的政治野望- BlockBeats

投资巨擘的权力游戏:彼得·蒂尔的硅谷与华盛顿之路

矽谷知名投資人彼得·希爾(Peter Thiel) 關於其著作《從0 到1》(Zero to One)的演講分享

20 февраль 0 0
2023 copyright text.