buhtapelikanoff.ru

顯卡 挖 礦 收益 計算 (97) 사진

ViaBTC | ViaBTC|算力和难度齐升,KAS还值得挖矿吗?

大转换——以太坊合并,从显卡跌价说起- Foresight News

硬盘挖矿你是否了解,无需p盘一键启动SMH头矿红利期smh算力box (6t)提供者FX168

在2025年使用显卡NVIDIA RTX 2080 Ti 挖矿收益记录和分析还能不能挖矿- 博客文章- 任霏的个人博客网站

哪款比特币挖矿APP适合您?主流平台深度评测- 懂币圈

如何在电脑上挖比特币?2024 最新CPU/GPU挖矿教程! – 零度博客

八宝饭挖矿计算器- 斗极元宇宙导航

什麼是GPU 挖礦?

2021最新莱特币狗狗币挖矿教程,高效率挖矿- 规则之树

🧰【加密矿业】CPU、GPU都可以挖什么矿?如何#测算挖矿收益?How to calculate your mining profits -  YouTube

ViaBTC | ViaBTC|算力和难度齐升,KAS还值得挖矿吗?

ViaBTC | 从成本到收益分析:比特币挖矿还有利润吗?

挖矿收益表格一些更新,矿币收益计算,再说下Qubic | cpu挖矿- YouTube

2021年4月1号,以太坊显卡算力收益计算- 知乎

狗狗幣挖礦3大方法你知道嗎?CPU、GPU、ASIC挖礦哪個好? - Pionex Trading Bot

英伟达显卡被破解,矿工狂喜,等等党哭了| 爱范儿

利用个人电脑GPU挖矿回血,教程只需要看这一篇! - 知乎

让你躺着就能赚钱的挖矿,怎么计算盈利?-36氪

如何管理比特币挖矿的电费

Qubic挖矿收益,适合硬件| cpu挖矿| qubic mining | 7950x 算力hashrate - YouTube

当前比特币挖矿图表:每小时卢布收益和回本率: r/EscapefromTarkov

挖矿收益表格更新及PYI 挖矿设置| 显卡GPU挖矿| GPU MINING HASHRATE | Pyrin - YouTube

我的第一次挖矿历程:从0到成功,RTX 3060挖矿ETC全攻略| BoBo`s Blog`

来看看2021最具挖矿收益能力的矿机! | NiceHash

挖矿收益越来越低,普通投资者该如何入局? - 知乎

挖矿算法会影响挖矿盈利吗?了解其背后的逻辑

全流程通关]新手挖矿教程:如何加入矿池、计算收益、提现- Go123 博客

如何在电脑上挖比特币?2024 最新CPU/GPU挖矿教程! – 零度博客

比特幣挖礦收益計算器:助您最大化比特幣挖礦回報| KuCoin

在2025年使用显卡NVIDIA RTX 2080 Ti 挖矿收益记录和分析还能不能挖矿- 博客文章- 任霏的个人博客网站

比特幣挖礦收益計算器:助您最大化比特幣挖礦回報| KuCoin

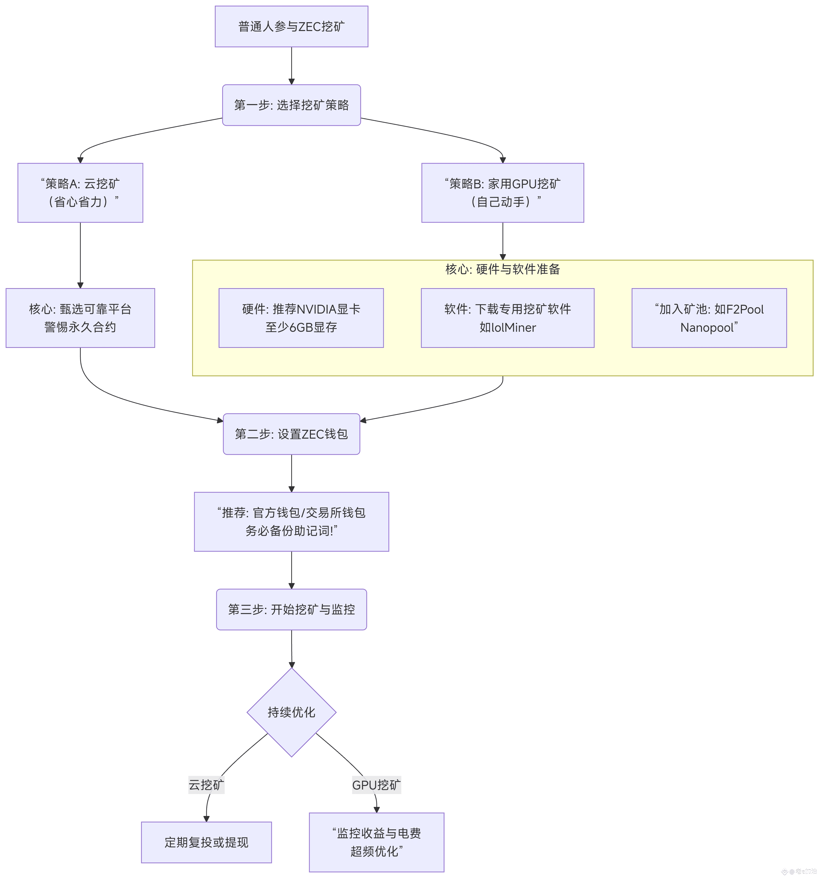
zec矿工狂欢!普通人参与zec挖矿具体方案| 老e加油στο Binance Square

ViaBTC | 黑马来袭:收益超越ETC KAS或将成为显卡矿工挖矿首选?

全流程通关]新手挖矿教程:如何加入矿池、计算收益、提现- Go123 博客

挖矿收益以及款项支付统计数据| NiceHash

使用ASIC矿机在NiceHash平台您可以赚到多少? | NiceHash

2026 年1 月最佳挖扩加密货币

挖礦』鐵魚ironfish+$GRAM雙挖,目前收益最好的方法。使用lolminer挖礦軟體。收益該如何計算? #gram #toncoin  #ironfish #mexc #dualmining - YouTube

一文教你如何计算挖矿收益

從零開始顯卡挖礦教學賺比特幣:礦工算力電費試算、出金流程、BTC怎麼變成新台幣? #Nicehash (161219) - Cool3c

全民挖礦》手把手教你如何用閒置顯卡月入千元| 鏈新聞ABMedia

如何计算比特币挖矿收益_比特范

比特幣挖礦收益計算器:助您最大化比特幣挖礦回報| KuCoin

全民都谈比特币,显卡你挖矿知多少_原创_新浪众测

感謝#Hashrate 更新#DISCHAIN https://t.co/21BYcpzZg3 這是加密貨幣#挖礦 的計算機網站,提供多種工具和資源,幫助用戶評估和優化的挖礦操作。以下主要功能: 挖礦收益計算器:#GPU,#CPU,#ASIC,#FPGA等、挖礦 算法和電力成本,以計算預期的挖礦收益和效率。 礦池資訊:提供 ...

如何扩展你的挖矿运营

從零開始顯卡挖礦教學賺比特幣:礦工算力電費試算、出金流程、BTC怎麼變成新台幣? #Nicehash (161219) - Cool3c

顯卡挖礦收益翻20倍!Conflux漲破0.28鎂,幣安宣布上線永續合約| 動區動趨-最具影響力的區塊鏈新聞媒體

若使用GPU挖礦,應該多久更換一次散熱膏?— Kooling Monster

在2025年使用显卡NVIDIA RTX 2080 Ti 挖矿收益记录和分析还能不能挖矿- 博客文章- 任霏的个人博客网站

来看看2021最具挖矿收益能力的矿机! | NiceHash

在2025年使用显卡NVIDIA RTX 2080 Ti 挖矿收益记录和分析还能不能挖矿- 博客文章- 任霏的个人博客网站

挖矿行业的计算和分析篇一(专业矿机) - 知乎

Filecoin矿商史上最全测评,看完这篇谁也坑不了我-36氪

從零開始顯卡挖礦教學賺比特幣:礦工算力電費試算、出金流程、BTC怎麼變成新台幣? #Nicehash (161219) - Cool3c

显卡挖矿常见问题-鱼池– 挖矿网

2060年挖礦一天收益預測:未來數位貨幣挖礦的收益與挑戰_區塊鏈百科_GTokenTool

Kryptex 挖礦:讓你的電腦化身穩定獲利的工具

6卡3090显卡挖矿一月收益总结,以太坊pow转pos之后怎么办?

矿机价格又双叕暴跌!个人挖不到收益,区块已经垄断

從零開始顯卡挖礦教學賺比特幣:礦工算力電費試算、出金流程、BTC怎麼變成新台幣? #Nicehash (161219) - Cool3c

從零開始顯卡挖礦教學賺比特幣:礦工算力電費試算、出金流程、BTC怎麼變成新台幣? #Nicehash (161219) - Cool3c

挖矿收益越来越低,普通投资者该如何入局? - 知乎

狗狗币挖矿收益全解析:2026年还能赚钱吗?_加密百科_GTokenTool博客

挖矿收益影响因素全面解析| 加密开源

SONM挖矿收益计算器_gpu算力收益计算器-CSDN博客

矿业研报:比特币挖矿的行业拐点与经济周期| 未央网

挖矿不再是“淘汰产业”,一大波矿工直奔减半红利末班车?

看懂加密货币挖矿如何运作!买币VS 挖矿,哪种方式更适合你?

在2025年使用显卡NVIDIA RTX 2080 Ti 挖矿收益记录和分析还能不能挖矿- 博客文章- 任霏的个人博客网站

深度解析:挖矿收益计算与网站指南| 加密开源

Bitroo小课堂,5分钟读懂POW挖矿机制- Bitroo - Medium

NiceHash 101 | NiceHash

详解合并挖矿,有哪些优缺点? - BlockBeats

加密币挖矿小记· BMPI

Grin投资挖矿收益策略分析与指导| TokenInsight

更》華碩算力共享QuantumCloud遭PTT質疑「挖礦以太坊」 : 60%抽成大賺47 億? | 動區動趨-最具影響力的區塊鏈新聞媒體

比特币新手挖矿全攻略提供者FX168

【以太收益計算表】挖礦收益挖不過電費怎麼看? 詳解N卡挖礦排名

GPU算力市场成趋势,Dynex挖矿项目分析| cnchina crypto发布于币安广场

比特币S9挖矿软件:2024年挖比特币挖矿成本是多少? | 加密开源

挖矿币种列表- 挖矿网

從零開始顯卡挖礦教學賺比特幣:礦工算力電費試算、出金流程、BTC怎麼變成新台幣? #Nicehash (161219) - Cool3c

显卡挖矿时代真的结束了吗?全面解析GPU挖矿的现状与未来- 区块链百科- 开源加密

挖矿收益以及款项支付统计数据| NiceHash

不行了家人们-综合讨论-deepfacelab中文网- Powered by Discuz!

顯卡挖礦收益翻20倍!Conflux漲破0.28鎂,幣安宣布上線永續合約| 動區動趨-最具影響力的區塊鏈新聞媒體

币安矿池ETC挖矿教程| 币安

GPU 挖礦」顯卡不是越貴越好!聰明選購心法大公開- 區塊客

什麼是比特幣挖礦| Capital.com

NiceHash向矿工提供创纪录的挖矿收益! | NiceHash

ViaBTC | 黑马来袭:收益超越ETC KAS或将成为显卡矿工挖矿首选?

CPU、GPU都可以挖什么矿?如何#测算挖矿收益- 知乎

甭問比特幣挖不挖「WhatToMine」挖礦效益計算機,收益照妖鏡... 1.支援超過20種加密貨幣演算法2.功耗與成本計算:顯卡算力與電費成本可計算淨 收益

在2025年使用显卡NVIDIA RTX 2080 Ti 挖矿收益记录和分析还能不能挖矿- 博客文章- 任霏的个人博客网站

Bittensor TAO挖矿收益计算公式| 𝑊𝑒𝑒𝑘𝑒𝑛𝑑 𝐵𝑙𝑜𝑔

20 февраль 0 0
2023 copyright text.