buhtapelikanoff.ru

技術 分析 精 論 評價 (98) 사진

TQuant Lab 一目均衡表策略,一套自成體系的技術分析指標- TEJ台灣經濟新報

研究员简历(通用3篇)-简历模板资源网

武汉大学媒体发展研究中心

中国科协发布技术经理人系列教材

請益為什麼那麼多人都說技術分析沒用? - 股票板| Dcard

每日金评_黄金投资分析师_黄金价格走势分析-汇通评论-汇通网

外国语学院举办“AI赋能外语课程设计与学术研究工作坊”-安庆师范大学外国语学院

曝RTX 5060Ti 8GB/16GB定价3199/3599,低于RTX 4060Ti-太平洋科技

12种形态电子书阿柯| PDF

独大教育机构Merdeka... - 独大教育机构Merdeka University Berhad

江苏招生考试网- 江苏综合评价、高职提前招生、江苏高考、江苏高考志愿填报

網格交易參數心得:如何將利潤最大化、降低風險? | Johntool-工具王阿璋

博客來-活用技術分析寶典:飆股上校朱家泓40年實戰精華從K線、均線到交易高手的養成祕笈(上、下冊)

復盤思維:你是哪種工作者?把經驗轉為能力的技術

成交量 量价分析纯干货(技术分析核心要点9)

來論|AI重構資本市場價值:從生產力革命到市值創造新範式- 評論- 大公文匯網

本力·《技术的本质》精读班- 湛庐APP

全球總經影響力論壇| MacroMicro 財經M平方

股市趋势技术分析(原书第10版) | PDF

我国汽车产业多领域竞争力领跑全球新能源汽车表现亮眼_热点_经济频道

請益為什麼那麼多人都說技術分析沒用? - 股票板| Dcard

写作Methodology章节的有效策略:两步走,四大核心要素- E-convier论文代写

如何构建真实的评价体系:产品经理的视角| 人人都是产品经理

早报书选首办实体典礼在地性与创新并重 12佳作脱颖而出| 联合早报

商業爭霸: 美國能夠動用全球經濟指揮權封鎖中國| 誠品線上

智汇山城,论道前沿:2025 CSCO非小细胞肺癌指南巡讲重庆站会议精彩回顾

我院李成博士的合作论文在《经济研究》发表

可靠性设计技术发展与现状-电子工程专辑

每日金评_黄金投资分析师_黄金价格走势分析-汇通评论-汇通网

首页- 课题报告指导- LibGuides at China Europe International Business School

閱讀筆記:《深度思考的技術》以知識為基石,善用獨立、邏輯、換位、創意思考,升級思考體系

数字化与人工智能赋能高校课程建设——我院承办第36期“弘医论道”之教学学术有约活动-南昌医学院-药学院

企業生存戰略】拆解損益平衡與停損點,打造韌性企業

为什么新手的交易运气总是那么好? - SAM 带你读经典《交易心理分析》Trading in the Zone by Mark Douglas

曾淵滄投資詞典101, 興趣及遊戲, 書本& 文具, 教科書- Carousell

一图看史上最完整的数据分析流程-腾讯云开发者社区-腾讯云

新闻中心-亚信科技

宏记知识(五):绘制技术路线图学习- 知乎

金融MBA课程体系-中欧FMBA课程介绍| CEIBS

科普作家袁越是转基因技术 的支持者。在他看来,反对#转基因食品者,拿不出具体证据证明其危害,只能诉诸“你怎么知道几十年后不会危害身体”这样的不可知焦虑,和新冠疫情期间,阴谋论者称“mRNA疫苗会改变人体基因,祸害无穷”的谬论如出一辙。  在这篇评论文章中,#袁越

经济管理学院丁建洋教授研究成果获权威期刊转载-盐城工学院- YANCHENG INSTITUTE OF TECHNOLOGY 厚德格致笃学重行

麻省理工科技评论-《麻省理工科技评论》2025年“十大突破性技术”正式发布

衣新发-现代教学技术教育部重点实验室

专业的网络扫描工具iNet Network Scanner for Mac v3.1.2 WiFi网络扫描软件-CSDN博客

缠论解秘(2)核心精华系统讲解

活用技術分析寶典: 飆股上校朱家泓40年實戰精華, 從K線、均線到交易高手的養成祕笈上、下冊(2冊合售) | 誠品線上

中國AI再突破!文心5.0正式版上線全模態能力登頂全球第一梯隊-紫荊網

新手學投資,不要從技術分析開始- Mr.Market市場先生

如何构建真实的评价体系:产品经理的视角| 人人都是产品经理

证券投资技术分析| PDF

A大(kewei)個人研究觀察記錄篇(鴻海投資篇)

財訊快報

可靠性设计与分析关键技术-电子工程专辑

Alteryx使用心得│ 我為什麼要把分析流程自動化?

博弈论——演化博弈ESS策略(二十) - 郝hai - 博客园

无人船技术发展现状及其在渔业中的应用

学术常用! 什么是Theoretical Framework - E-convier论文代写

吴铭:“我是新加坡人”有什么不对? | 联合早报

他發明RSI指標,最後卻捨棄技術分析!一則童話故事,告訴投資人「當下」的重要性| 樂金文化| 風生活- 風傳媒

中華電信要不要出來回應時代力量決策委員周偉航的評論

技術分析大師蕭明道賺上億元的投資本事- 今周刊

股市趋势技术分析第9版(中文版) | PDF

腳本開發工程師履歷表附自我評價Word範本免費下載- Slidesdocs

厚基础重实践严过程强能力——一流数学人才培养模式改革与实践教学成果报告-厚基础重实践严过程强能力——一流数学人才培养模式改革与实践

移動平均線怎麼看?怎麼通過移動平均線找出買賣點?

以赛促教研课道深耕细悟行致远-温州大学法学院

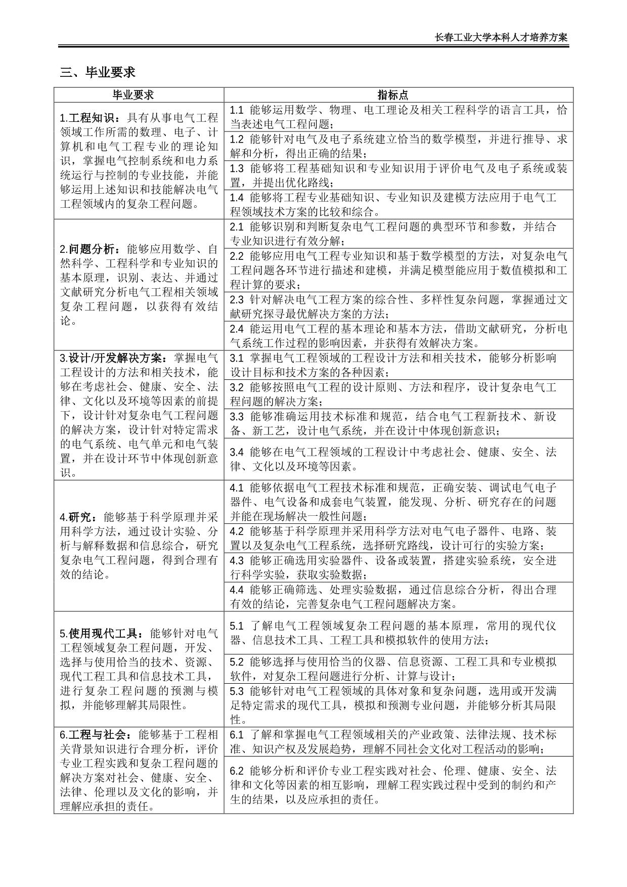
电气工程及其自动化专业第二学士学位人才培养方案-长春工业大学电气与电子工程学院

交易聖經1+2典藏套書: 趨勢、型態及量化交易者必備的贏家指引, 從心法論到方法論, 見證多策略、多市場的終極應用(2冊合售) | 誠品線上

港股脈搏- 港股脈搏added a new photo.

神準分析師羅布納:資金湧入美股可望實現「元月效應」 | 全球財經| 全球| 聯合新聞網

台大管理學院商業資料分析學分學程修課心得+課程介紹(持續更新中) - Datafox.tw - Medium

人民日报整版聚焦:百年变局与智能时代的党报评论如何革新

曲博觀點:解密穩定幣─穩定幣到底如何運作?什麼是穩定幣悖論? | 曲博| 評論- 風傳媒

英國外商投資分析師,理財心法大公開:為什麼你不該花太多時間在「鑽研投資」上?|張育誠/Robin & Fox Academy|換日線

每日金评_黄金投资分析师_黄金价格走势分析-汇通评论-汇通网

AI/ChatGPT v.智慧財產權──美國生成式AI案例評析-元照網路書店

如何建立属于你自己的盈利交易策略(4大交易框架步骤大公开!)

林家洋|K 線力量:透過多空力量的改變發現未來| 技術分析課程- PressPlay

建造环境人工智能营造研究团队-室内空气环境质量控制天津市重点实验室

学生活动_北京大学政府管理学院

科技合約教戰手冊—處理雲端運算協議、軟體授權以及其他IT合約的法務及業者實用方針

麻省理工科技评论-《麻省理工科技评论》2025年“十大突破性技术”正式发布

文学院暨新闻与传播学院“文传励新”青年教师学术报告会(第十场)顺利举行-吉林大学文学院

賽局理論-如何將賽局理論應用到生活中?《高手賽局》讀書筆記- Mr.Market市場先生

缠论干货:用缠论分析最佳进场的临界点- 知乎

論攝影| 誠品線上

滿街都是財經網紅,股票王洪培家老師如何讓百萬會員緊緊黏著他? | 陳逸群| 風生活- 風傳媒

技術分析有用嗎?】照著3~5個技術指標做真的好賺錢嗎? | 慢活夫妻

名家讲坛|“论新宪法秩序”学术讲座举办

如何找出下一個輝達、特斯拉?他靠「1招投資心法」持有20年翻數十倍,一般人也能學會| 先覺| 風生活- 風傳媒

九方AI股票机测评|25年炒股人必备的看盘神器,轻松抓龙头股情绪周期!-平板电脑-淘宝好物网

外汇评论_贵金属评论_原油评论_汇通评论-汇通网

白银评论_白银价格分析_白银价格走势分析-汇通评论-汇通网

各走極端: Poco X7、Poco X7 Pro 規格比較及買機分析– ManHungTech

📢 【全港媒體直擊!🎥 電腦節點解可以引發全城熱潮?】 一個成功嘅展覽,唔止係現場人頭湧湧,仲要成為全香港嘅話題中心!🔥  「香港電腦通訊節」每年都係媒體嘅寵兒——

讲座回顾|2023-2024年度第二学期“判解研究工作坊”第一期顺利举行

書籍

20 февраль 0 0
2023 copyright text.