buhtapelikanoff.ru

承受 訴訟 狀 法定 代理 人 (99) 사진

案例分享】強制執行事件—聲明承受本件當事人T先生為了解決家中長輩間陳年的債務糾紛,於繼承父親對姑姑的債權後,對姑姑提起「本票裁定」,並於本票裁定確定後,提起強制執行。  然而,姑姑名下只有一間持分的房子,沒有其他財產可供清償,而那間房子正是T先生與姑姑共同持 ...

台灣伴侶權益推動聯盟TAPCPR – 伴盟憲法訴訟法庭之友:消防警察身高限制

代理制度论| PDF

民事訴訟起訴,高雄代書,屏東代書, - 喬禾法律地政士事務所

薏偉的民訴選擇題

服务标准– 江苏博事达律师事务所

天同律师事务所

高雄市獨立總工會- 高雄市獨立總工會

大邦丨“道”听“途”说《民法典》总则编之代理(上)-上海大邦律师事务所

民事訴訟法上(2025 第20版司法官律師司法特考高普考法研所) | 誠品線上

媒眼看陇检203】检察日报一起借贷纠纷牵出百万元遗产继承之争-365bet手机投注网址_365bet.com游戏奖金_beat365官方入口素描网人民检察院

謹禾法律事務所| 高雄律師、民事、刑案、法律諮詢、土地分割、網路詐騙、車禍糾紛、本票裁定、拋棄繼承、契約撰擬、法律顧問、商務糾紛、高雄律師推薦

裁判簡析監察人代表公司訴訟與利益衝突-最高法院109年度台抗大字第1196號民事裁定】 ·前言公司法第213條規定之意旨,公司與董事間訴訟,原則上由監察 人代表公司。則法院在受理監察人依該條規定,為代表公司而聲明承受訴訟之事件時,需否審酌該監察人與他造董事間之利益 ...

💡Josh律師的法律服務介紹💡 |背景介紹| • 國立臺灣大學法律系畢業• 英文律師• 性別法律專業律師🏳️‍🌈 • 勞動專業律師•  智慧財產專業律師• 醫療法專業律師

公司與董事間訴訟監察人代表之利益衝突—最高法院109台抗大字第1196號裁定- 國試論壇

民事訴訟法上(2022 第18版律師司法特考高普考法研所) | 誠品線上

中伦律师事务所官方网站

民事訴訟法(6版)|9786263693487|滿千免運、門市文化幣放大

今天這題的答案是B,來看看為什麼是B吧~ 【解析】 1.就選項A而言:民事訴訟法第168條規定:「當事人死亡者,訴訟程序在有繼承人、遺產管理人 或其他依法令應續行訴訟之人承受其訴訟以前當然停止。」而依民事訴訟法第173條本文規定:「第一百六十八條、第一百六十九條第一項 ...

深圳市律师协会官方网站

曲靖铬渣污染案十年终结案| 自然之友

保單遭強制執行專區

爸爸其實不是我的生父,該怎麼辦?淺談【否認推定生父之訴】-全謹代書事務所- 文章資訊- 全謹代書事務所-謝敦堯代書

民事訴訟法辭典| 誠品線上

民事訴訟法理論與案例(8版)|9786263693616|滿千免運、門市文化幣放大

談和解牽涉到刑事程序時應注意事項

广州市法院诉讼指引

法律小爭點-40 #大法庭裁定-12 最高法院109 年度台上大字第1196 號民事裁定(2021/9/3) ❓Q:原告A股份有限公司以董事長甲為 法定代理人,已卸任董事乙為被告,訴請賠償損害。於訴訟前調解程序,乙委任律師丙為代理人,代乙發函A公司主張權利,但未於訴訟中代理乙。於訴訟 ...

簡余晏部落格: 豪門世家國賠一審市府敗訴,府方感到「震驚意外」?!九二一地震至今災民還在打官司!政府不認錯,受災戶群起激憤!

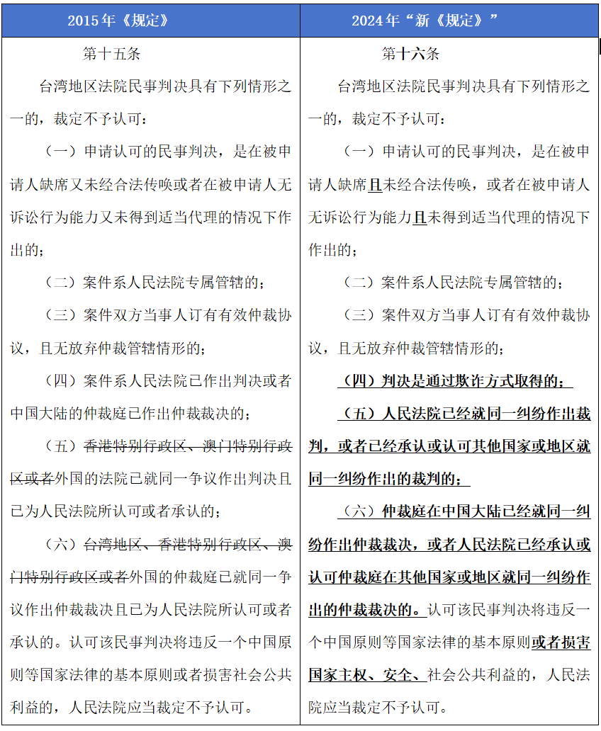
2024年1月1日实施,民事诉讼法完成修改(附全文)_搜狐网

112年五等錄事、庭務員-民事訴訟法大意測驗題-06] 07、下列何者,非屬不變期間?  (A)上訴期間(B)和解成立後,聲請退還所繳裁判費三分之二之期間(

行政訴訟意思?看圖秒懂行政訴訟流程,6重點一次掌握

民事訴訟法爭有Way

社區行政人員變身「律師」?社區訴訟的代理人誤區與潛在風險】  「請問律師,我目前是社區的財務秘書,有一位住戶拖欠管理費,我們已經寄存證信函給他,但依然沒來繳款。社區打算提起民事訴訟,但卻要我擔任訴訟代理人,請問是合法的嗎?」  近期,本所律師收到許多社區第一 ...

民訴精選題】 | PDF

破产衍生诉讼中管理人的诉讼地位-北京市德贤律师事务所

Untitled

臺灣新竹地方法院裁判書-- 民事類- 資料庫檢索

起诉状范文欠款起诉书范本_夸克文档

行政訴訟事件應適用簡易訴訟程序? - 喬禾法律地政士事務所

Untitled

行政訴訟意思?看圖秒懂行政訴訟流程,6重點一次掌握

最高人民法院关于适用《中华人民共和国行政诉讼法》的解释

受理行政訴訟事件流程圖(智慧財產行政訴訟事件除外) - 喬禾法律地政士事務所

今天這題的答案是B,來看看為什麼是B吧~ 【解析】 1.就選項A而言:民事訴訟法第168條規定:「當事人死亡者,訴訟程序在有繼承人、遺產管理人 或其他依法令應續行訴訟之人承受其訴訟以前當然停止。」而依民事訴訟法第173條本文規定:「第一百六十八條、第一百六十九條第一項 ...

爭點HERE 民事訴訟法

目录

司法鉴定- 抖音百科

信義房屋告媒體七連敗之005 前員工篇CNEWS引述筆誤判決書信義房屋提告匯流新聞網遭北院駁回- 匯流新聞網

高雄張景堯律師)一審法院判准我方當事人主張通行方案,駁回原告之先位請求- 正笙法律事務所

強制執行專業律師幫助您解決|台北律師-政理法律事務所|民事律師|強制執行律師

Untitled

衡阳市人民政府门户网站-行政复议指南

Untitled

爭點HERE民事訴訟法(第5版律師司法官高考法研所) | 誠品線上

Untitled

海润天睿律师事务所

10.3 民事诉讼制度考点五、诉讼程序※※ 【一审程序——起诉】 起诉的条件①原告是与本案有

6、CS-法律-行政法及行政诉讼法- 凡人歌_F - 博客园

成功案例【同居人盜取多達200多萬款項成功請求全數返還】 🧭一、 前言|最親近的人,往往傷得最深​  在法律諮詢的實務中,我們看過無數為了家產反目的案例,但最令人心痛的,莫過於在人生最脆弱的時刻,被信任了數十年的伴侶背叛。 ​  很多當事人會認為,既然是長期同居、互 ...

刑事訴訟法爭點提示演習書(律師司法官法研所) | 誠品線上

中国律师出具律师函、办理公司股权转让、代理行政诉讼,及私募投资基金合规法律业务操作指引

保險法(九版) (9版)|9786263693661|滿千免運、門市文化幣放大

深圳市律师协会官方网站

广州市法院诉讼指引

高雄張景堯律師)二審法院判定被上訴人不須塗銷房地所有權移轉登記- 正笙法律事務所

金融業果然是高薪的方向之一恭喜:勞方勝訴,而且看到花旗8月就再上訴了職務為「Taiwan Markets R&C Product Strategy  and Planning  Officer」(下稱系爭職位),月薪為新臺幣(下同)97萬4,000元,並約定保障第13、14月之月薪共194萬8,000元,於每年1月14日前給付原告。

民事訴訟 對傳聞證據之證據能力,未特別加以限制,傳聞證人所為證詞,尚非不得採為證據方法使用,法院對該傳聞證據之價值,仍可由法官憑其知識、能力、經驗等,依自由心證判斷其證明力。另法院審酌是否已盡證明之責時-秀川諾言法律事務所-台北法律事務所,大同區法律事務所

臺中高等行政法院-法律生活小故事: 【升等教授案未獲通過,可提起行政訴訟】(131)

服务标准– 江苏博事达律师事务所

第34話|公訴|偵查(下)

工劳网|1.0.0 本书使用须知

今天這題的答案是B,來看看為什麼是B吧~ 【解析】 1.就選項A而言:民事訴訟法第168條規定:「當事人死亡者,訴訟程序在有繼承人、遺產管理人 或其他依法令應續行訴訟之人承受其訴訟以前當然停止。」而依民事訴訟法第173條本文規定:「第一百六十八條、第一百六十九條第一項 ...

服务标准– 江苏博事达律师事务所

裁判字號:最高行政法院108 年度上字第1060 號行政判決裁判日期:民國110 年04 月22 日案由

2024年1月1日施行的新修《中华人民共和国民事诉讼法》全文_搜狐网

no title specified

強制執行專業律師幫助您解決|台北律師-政理法律事務所|民事律師|強制執行律師

建议收藏!申请执行立案须知- 知乎

一份迫使公司以后必须聘请律师才能诉讼的裁判文书- 知乎

替客戶聲請選任#特別代理人成功🙏 🔹 案件背景💡 聲請人甲主張媽媽在其未成年前未盡扶養責任,因此聲請免除自己對媽媽的扶養義務

刘欣睿|论大型数字平台格式管辖条款的效力——基于“诉讼常客”现象的反思_上观新闻

認識行政訴訟- 喬禾法律地政士事務所

公司代表人、機關首長換人,如何向法院聲明承受訴訟?【附書狀範本】 :: 李郁霆律師&蔡如媚律師

民事訴訟法一試(一) - 穀雨要淋(@read355) | Dcard

2024民诉急救戴鹏串讲(黑科技版) | PDF

汇仲研究丨债权人过错导致票据权利瑕疵对原因债权行使的影响(四) - 汇仲律师事务所官方网站

📌提起民事訴訟要注意的事項🔍民事訴訟第一審一、起訴,應向管轄法院提出起訴狀為之。起訴狀應表明下列各款事項: (一)當事人及法定代理人。 (二)訴訟標的及其原因事實。  (三)應受判決事項之聲明。 二、應按被告人數附具起訴狀繕本

實務見解,分享!】 📍如法定代理人對於損害之發生與有過失,則加害人得否主張依民法第217條第3項準用同條第1、2項規定,使未成年子女承擔其法定代理人之與有過失責任?  來看看最高法院的看法! ────────── ✨最高法院112年度台上字第1927號民事判決

专业代办:大陆居民继承台湾遗产(不涉及诉讼代理),大陆配偶继承台湾遗产总额无200万元之限制!

行政爭訟- 喬禾法律地政士事務所

裁判字號:最高法院108 年度台上字第2454 號民事判決裁判日期:民國109 年09 月24 日案由摘

民事诉讼法(2021修正) | PDF

謹禾法律事務所| 高雄律師、民事、刑案、法律諮詢、土地分割、網路詐騙、車禍糾紛、本票裁定、拋棄繼承、契約撰擬、法律顧問、商務糾紛、高雄律師推薦

💡Josh律師的法律服務介紹💡 |背景介紹| • 國立臺灣大學法律系畢業• 英文律師• 性別法律專業律師🏳️‍🌈 • 勞動專業律師•  智慧財產專業律師• 醫療法專業律師

投资亏近3000万元游戏大厂莉莉丝诉五矿信托二审维持原判

教你正解!民事訴訟法體系書

不受理判決是什麼?律師解釋法律意涵與後果!

20 февраль 0 0
2023 copyright text.